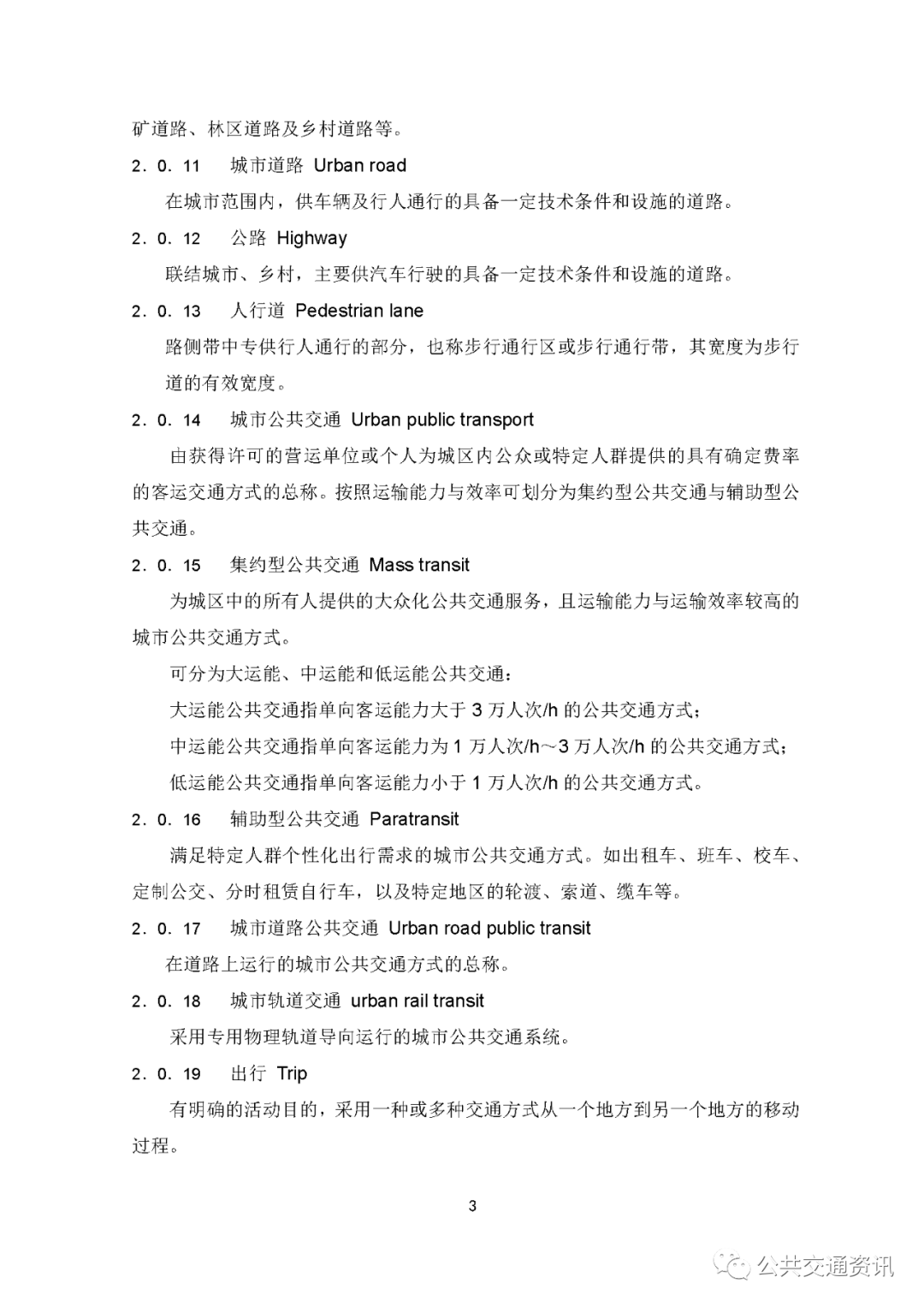
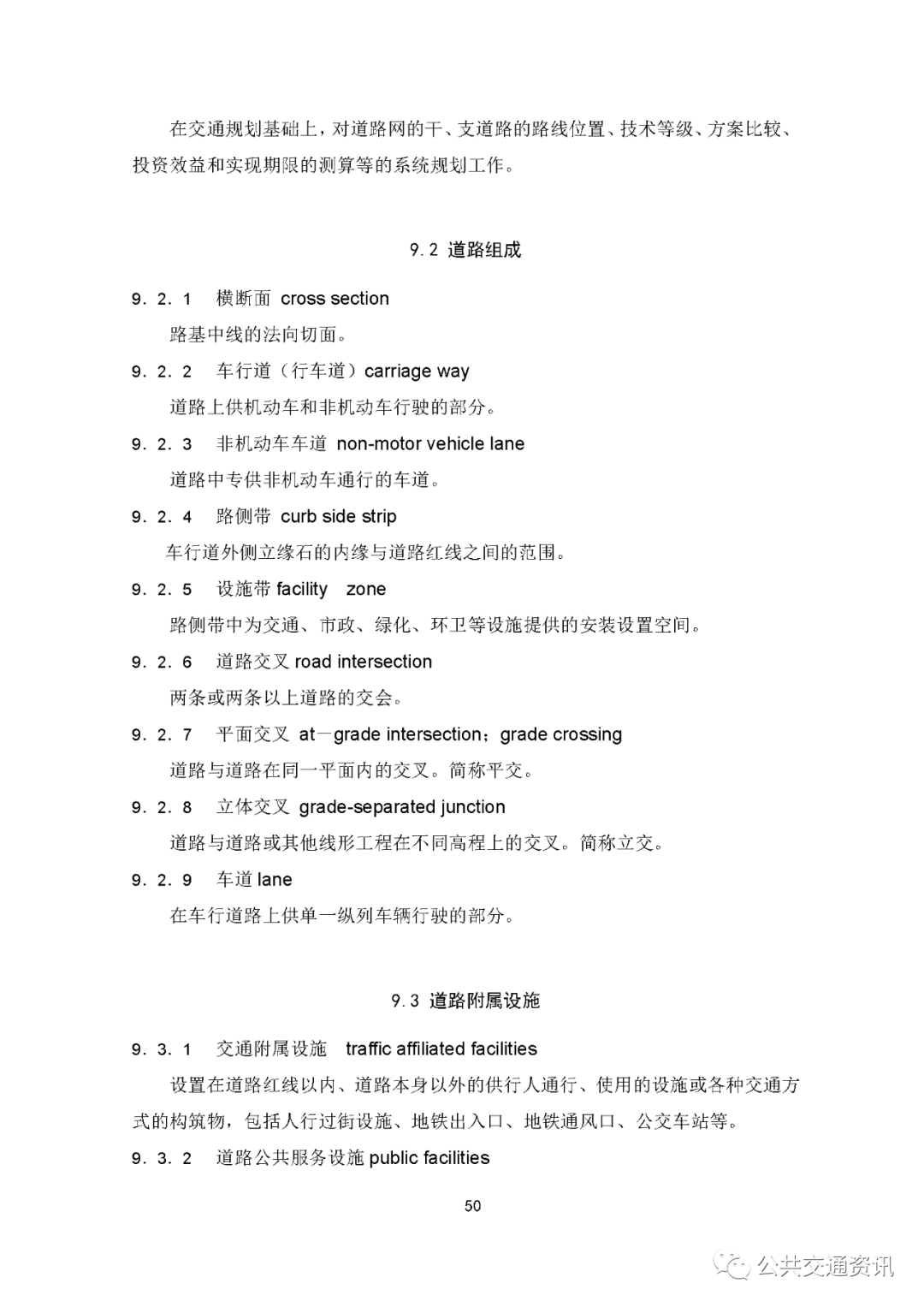
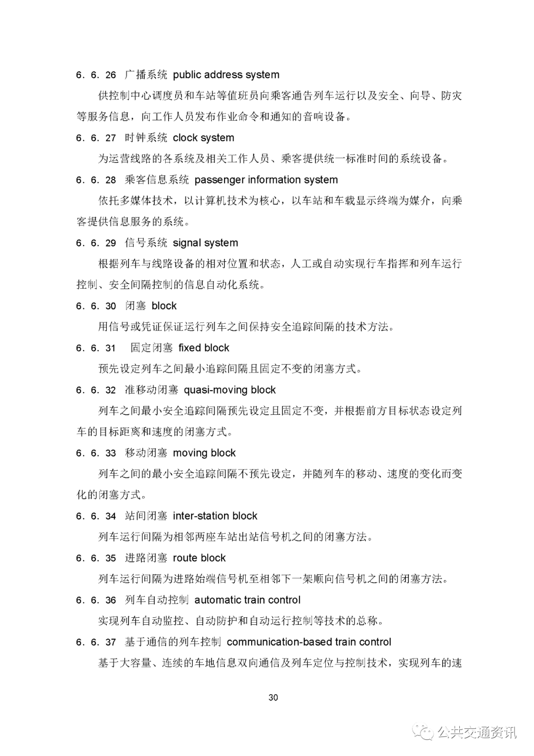
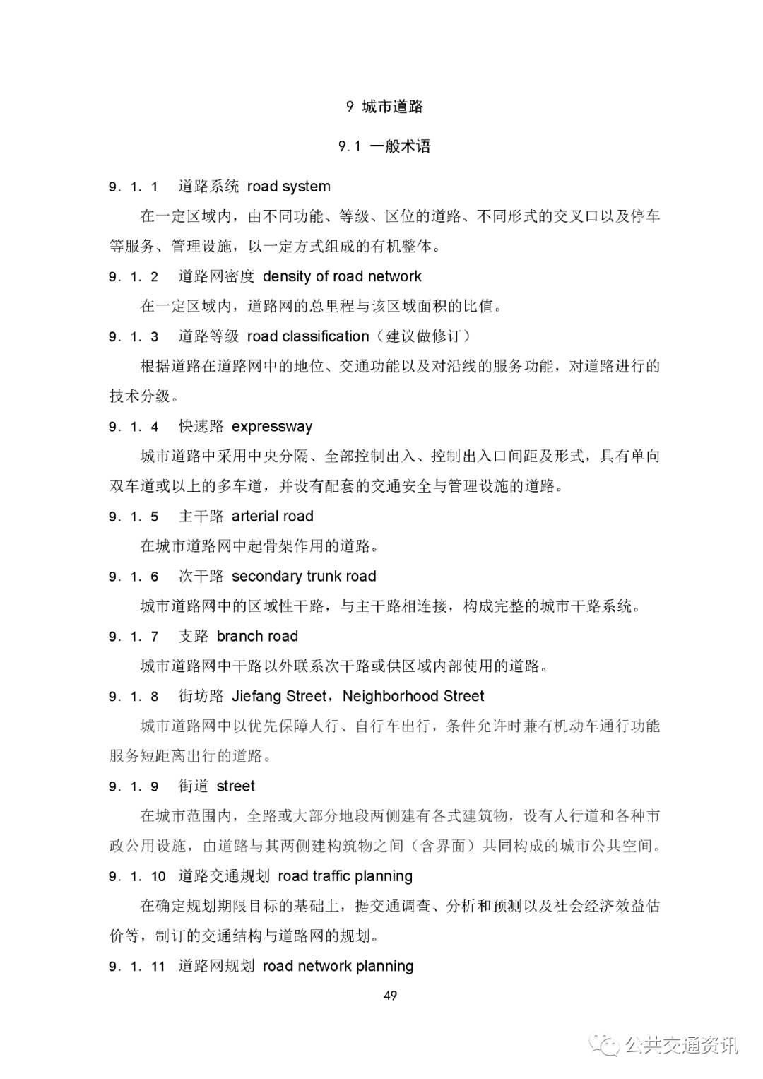
住房和城乡建设部办公厅关于国家标准《公共交通工程术语标准(征求意见稿)》公开征求意见的通知
根据《住房和城乡建设部关于印发2019年工程建设规范和标准编制及相关工作计划的通知》(建标函〔2019〕8号),我部组织中国城市建设研究院有限公司等单位起草了国家标准《公共交通工程术语标准(征求意见稿)》(见附件),现向社会公开征求意见。有关单位和公众可通过以下途径和方式提出反馈意见:
1.电子邮箱:jty_public@cucd.cn。
2.通信地址:北京市西城区德外大街36号中国城建院交通院;邮政编码:100120。
意见反馈截止时间为2022年8月5日。
附件:《公共交通工程术语标准》(征求意见稿
住房和城乡建设部办公厅
2022年7月5日
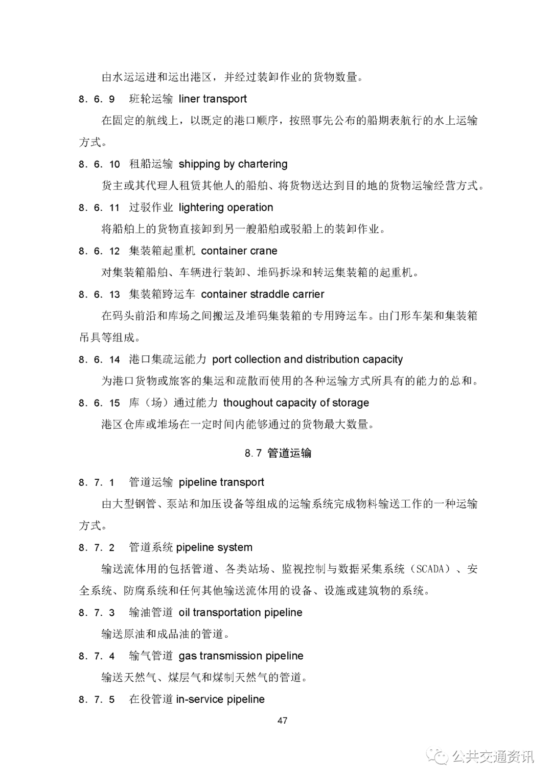
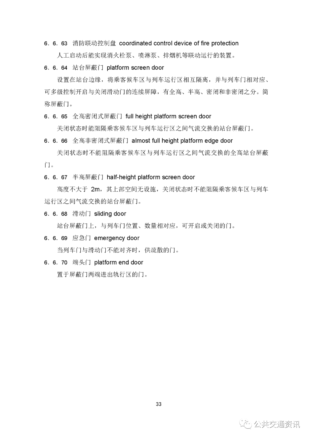
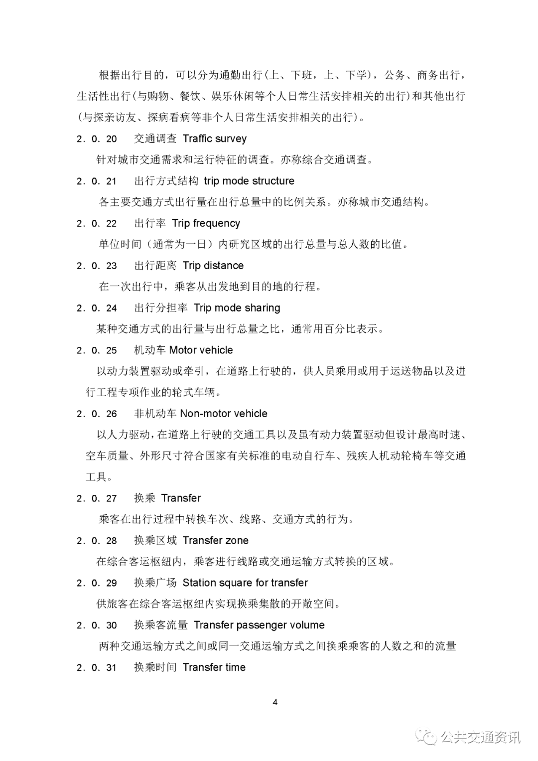
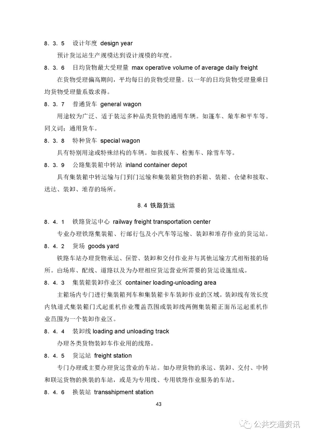
附件:《公共交通工 程术语标准》(征求意见稿)
附件:《公共交通工 程术语标准》(征求意见稿)
相关链接


沪公网安备31011502010460号